For real estate investors, speed is everything. A missed call from a motivated seller, a lead qualified too slowly, or a fumbled appointment can mean losing a valuable deal. In this high-pressure environment, managing calls effectively isn’t just about customer service — it’s about maximizing deal flow.
Standard phone systems can’t keep up, so the right call center software that’s built with real estate investors in mind becomes a crucial competitive advantage. This guide outlines the essential call center capabilities investors need to capture every lead, qualify motivation quickly, and keep their pipelines full.
Call Center Must-Haves for Real Estate Investors
Rather than including a feature list with things like call routing and interactive voice response, we look at how those call center features specifically translate to support real estate businesses.
Every real estate call center must come with functionality that enables at least the following:
Lead generation and missed call capture
Every inbound call could be your next deal. Ensure you capture and respond instantly:
- Answer every call within a tight service goal (under 20 seconds is the bar many top shops aim for).
- Provide callbacks for abandoned calls and smart queueing so no lead is lost.
- Offer instant warm transfer to acquisitions when motivation is high.

Lead qualification and motivation scoring
Quickly separating motivated sellers from tire kickers is key. Use your call center to:
- Ask the right investor questions: reason for selling, timeline, condition, occupancy, mortgage status, and desired price.
- Score motivation on a simple scale, and route hot leads to same-day appointments.
- Use dynamic custom scripts that branch based on answers so that calls feel natural yet complete.
Appointment setting and calendar sync
Locking in the seller meeting fast keeps deals moving. Your system should enable you to:
- Book seller appointments directly on shared calendars.
- Send confirmation and reminders by SMS and email to reduce no-shows.
- Provide instant reschedule options to keep momentum.

CRM and marketing integrations
Tracking lead sources and nurturing prospects are vital for ROI. Integrate your call center to:
- Create or update contacts automatically with full call details and recordings.
- Tag by campaign and source to track ROI on mailers, PPC, and driving for dollars.
- Trigger nurture sequences for warm but not-ready sellers.
After-hours coverage and bilingual support
Motivated sellers call anytime. Be ready to capture leads outside business hours:
- Offer 24/7 coverage for motivated sellers who call at night and on weekends.
- Provide English and Spanish services at a minimum for most US-based real estate investors/teams.
- Add extra languages where the market demands them.

Compliance and data security
Protect your business and build trust by handling communications professionally and legally:
- Respect Do Not Call (DNC) lists, and honor opt-outs across phone and SMS.
- Store recordings securely with role-based access and audit trails.
- Clear consent language on callbacks and texting.

Data-driven reporting and ROI visibility
Understand what’s working and optimize your spend by tracking key performance indicators:
- Use call center dashboards for metrics like answer rate, speed to lead, booked appointments, and show rate.
- Track conversion attribution from the initial call to the signed contract.
- Note the cost per conversation and the cost per appointment to inform the channel mix.
How Real Estate Investors (and Their Teams) Use Call Centers
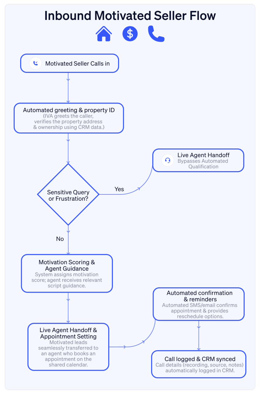
Inbound motivated seller flow

Greeting
When callers reach you, choose an automated greeting or personalized human greeting by incorporating their brand name and instilling empathy. By integrating your CRM or marketing database, you automatically get insights about your inbound caller so you can tailor the conversation.
If opting for an automated approach, you can have the caller verify the property address and ownership before speaking to a human. Here, you’re removing the mundane and repetitive task from your agent’s day, giving them more time to focus on building relationships and moving through their script.
Mid-call
During the call, your call center software allows you to qualify prospects based on motivation, timing, condition, occupancy, and price expectations. Each conversation gets a motivation score and flags if and when agents might need training or guidance.
Post-call
Following a successful interaction, agents book a same-day or next-day appointment. Once logged, your call center software can automatically trigger a confirmation SMS and email, removing another admin task from your agent’s workload.
When the interaction and post-call work are complete, your software automatically looks after all your recordkeeping too. It can log the call, tag the source, and push the record to your CRM with the attached call recording.
Outbound cold calling and follow-up flow

Operating an outbound call center model lends itself to manual tasks like copy and pasting phone numbers, maintaining call lists, and waiting for people to answer calls (or not).
Moving away from manual processes comes in the form of power dialing targeted lists with local presence numbers. This removes the risk of human error, improves the chance of an answer, and helps real estate agents focus on gathering information and preparing for their call instead.
The addition of a multi-line dialer also means agents can try several numbers at once — significantly increasing the chance of an answer. You get higher call volumes and increased productivity while reducing non-call time for agents, too.

After a call has been connected successfully, agents get a simplified post-call process. Their screen comes pre-loaded with disposition outcomes to select from:
- Not interested
- Follow up later
- Appointment set
- Wrong number
Depending on the call outcome, the next step gets automated too. For example, if you’ve had a lengthy call and the prospect wants more details, you can send an SMS recap, email a follow-up, or create a call task for a more in-depth call with a specialist.
Based on the outcomes and disposition codes, you can then report on the hit rate by list type and time of day to refine targeting. Every code leads to a data point that gets tracked in your call center software and reported on in various visual formats.
Tenant and contractor communication management
When a new call enters your business, you can have the call center identify the caller type using history and caller ID. Here, you’ll get information like severity, location, and access permission without having to spend time searching through customer records and different file locations.
For emergencies, you can build automated alerts for on-call contractors and escalate per property rules. For more basic inquiries, use scheduling tools to coordinate diaries and capture updates.
As this is happening, you’ll have kept the investor out of the back-and-forth while maintaining visibility. Everyone gets on with their own tasks without interruption or manual intervention.
After-hours and emergency handling
When you operate as a virtual call center, there’s no need for staff to be in the office. This opens the door to enabling 24/7 support or utilizing on-call staff who work from home or remote locations. These might be outsourcing agencies, or they might be in-house, entry-level agents who may not have full training or expertise.
For routine inquiries, you could also choose to offer immediate callback options and window selection. This frees up time for true emergencies that need urgent help. Here, you route these incoming calls to an on-call team with multi-channel alerts.
Depending on your appetite for real-time service, you can always lean on voicemail (with speech-to-text) and prioritize the next morning call queue for callbacks and appointment booking.
Call Center Implementation Checklist for Real Estate Investors
When implementing new software in any business, the devil is in the details. While call centers like Nextiva are designed for quick setup and rapid implementation, it still pays to have a plan in place for introducing new tech to your staff and getting the most out of it from day one.
| Step | Action Item |
|---|---|
| 1 | Set lead criteria: property type, location, motivation score, and budget range. |
| 2 | Map scripts to investor goals for seller, tenant, contractor, and buyer calls. |
| 3 | Connect team calendars and block appointment times by territory. |
| 4 | Kick off CRM integration with fields for deal stage, property details, and custom tags. |
| 5 | Import DNC lists and document client consent. |
| 6 | Route inbound calls by language, campaign type, and investor specialty. |
| 7 | Build dashboards for qualified leads by source, conversion rates, call outcomes, and follow-up. |
| 8 | Run a two-week pilot, review call recordings, and update scripts. Then optimize and streamline processes and workflows based on feedback. |
| 9 | Train the acquisitions team on the handoff flow and rapid callback protocol. |
| 10 | Schedule weekly operations reviews for script calibration and lead analysis. |
What Kind of Call Center Solutions to Look For
The market for call center solutions is larger than you might expect. But the majority of providers focus on capturing the masses rather than appealing to specific verticals or real estate industries.
When shopping for your call center, check for the center’s experience supporting businesses like yours and for functionality that supports your niche use cases.
Live answering services and call handling
These might look like real estate-focused answering services that offer trained call center agents investor scripts with live answering and appointment scheduling. But it could also be that all you need is a small setup to empower a few agents who are currently tied up with phone and admin work.
Note: A more generalist call center provides broad coverage, but it may need deeper enablement to speak investor language and integrate with line-of-business applications.
AI voice receptionists
A more futuristic option is to explore AI voice receptionists. These work like an agent to answer basic inquiries and navigate menu options, and they can screen and schedule with scalability in mind. They work best when paired with live agent backup for complex calls. After all, you don’t want an important customer getting stuck in a logic loop when they’re ready to part with their money.

AI virtual receptionists move customers and prospects through menus, and they can conduct basic search and verification processes. But they can also look after more complex tasks:
- Lead generation management and qualification: Efficient lead filtering ensures you focus on the best investment opportunities.
- Appointment scheduling and coordination: Streamlined appointment and property management frees your team to close deals.
- After-hours and 24/7 availability: Reliable 24/7 call coverage and customer support mean you never miss a lead.
Why Real Estate Professionals Choose Nextiva
Real estate investors thrive on speed and consistency. Yet, many teams find themselves stuck with manual processes and communication gaps that cost them deals.
A dedicated call center solution automates the repetitive tasks that cause delays. It helps capture every lead, qualify motivation fast, and keep the pipeline full through 24/7 coverage, CRM sync, and measurable performance.
When phone calls, texts, and emails flow through one system, investors spend less time chasing leads and more time closing deals.
Franklin Street’s success while operating in the commercial real estate sector highlights how unifying communications and tracking agent performance — key features of Nextiva’s platform — drive significant revenue growth in any high-volume real estate environment.
Franklin Street, a full-service commercial real estate company, onboarded Nextiva’s platform and saw a 30% revenue increase.
The day-to-day usage of Nextiva between our agents is huge. There’s a huge culture of competitiveness here at Franklin Street. The ability to display the daily calls that these agents are making has been huge in creating a high-performance culture and keeping it going. We’re very competitive, and we want the best guy to win.
— Tom Rybak
Nextiva gives investors the communication backbone to scale deal flow without losing control. Investors win by answering faster and qualifying smarter. Nextiva automates the follow-up, connects every channel, and ensures no opportunity slips away so you can focus on walking properties and signing contracts.
Looking for the perfect real estate call center? Check out Nextiva’s AI-powered call center here.
Top AI-Powered Contact Center Solution
Transform your customer interactions with a contact center platform that saves you time and money, reduces agent and supervisor stress, and flexibly adapts to fit your needs.




Customer Experience